Skip to content Skip to sidebar Skip to footer

退稅 手機 報稅 - 2021快速看懂 手機報稅 怎麼用 手機報稅流程教學 é©—è­‰ ç¹³ 退稅方法q A : 手機報稅步驟四:繳稅或退稅。選取繳稅或退稅方式,填寫帳戶後上傳。 手機報稅步驟五:申報成功。納稅人會取得檔案編號和申報次數,可自行下載收執聯保存。 手機報稅有哪些限制? 手機報稅 雖方便,但有以下注意事項: 1.

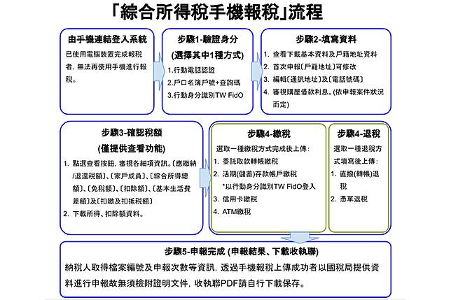
退稅 手機 報稅 - 2021快速看懂 手機報稅 怎麼ç"¨ 手機報稅流程教學 é©—è­‰ ç¹³ 退稅方法q A : 手機報稅步驟四:繳稅或退稅。選取繳稅或退稅方式,填寫帳戶後上傳。 手機報稅步驟五:申報成功。納稅人會取得檔案編號和申報次數,可自行下載收執聯保存。 手機報稅有哪些限制? 手機報稅 雖方便,但有以下注意事項: 1.. 報稅, 所得稅, 納稅者權利保護法, 手機報稅, 行動電話認證, 手機, 資安, 駭客, 免稅額, 退稅, 線上申辦, 財政部 手機報稅(2021新增) 2021報稅 管道再增一個選擇!財政部開放 手機報稅,民眾沒有讀卡機、健保卡或自然人憑證,按照以下步驟仍能快速申報。 2021年,財政部新增手機報稅方法。圖片來源:財政部. 小心連退稅都拿不回 | 蘋果新聞網 | 蘋果日報. 手機報稅專區 一、 手機報稅/行動電話認證專區 (連結財政部賦稅署) 二、 手機報稅流程及說明 (連結至財政部電子申報繳稅服務網) 民眾透過智慧型手機,利用google chrome或safari瀏覽器進入財政部電子申報繳稅服務網,點選手機版即進入申報系統,完成以下5步驟: 1.驗證身分: 提供行動電話認證、戶號+查詢碼與行動身分識別(tw fido) 2.填寫資料: 確認納稅義務人基本資料

民眾透過智慧型手機,利用google chrome或safari瀏覽器進入財政部電子申報繳稅服務網,點選手機版即進入申報系統,完成以下5步驟: 1.驗證身分: 提供行動電話認證、戶號+查詢碼與行動身分識別(tw fido) 2.填寫資料: 確認納稅義務人基本資料 手機報稅(2021新增) 2021報稅 管道再增一個選擇!財政部開放 手機報稅,民眾沒有讀卡機、健保卡或自然人憑證,按照以下步驟仍能快速申報。 2021年,財政部新增手機報稅方法。圖片來源:財政部. 小心連退稅都拿不回 | 蘋果新聞網 | 蘋果日報. 報稅, 所得稅, 納稅者權利保護法, 手機報稅, 行動電話認證, 手機, 資安, 駭客, 免稅額, 退稅, 線上申辦, 財政部 手機報稅專區 一、 手機報稅/行動電話認證專區 (連結財政部賦稅署) 二、 手機報稅流程及說明 (連結至財政部電子申報繳稅服務網)

手機報稅助æ
手機報稅助æ"»è²¡æ"¿éƒ¨ è¿'1 3已完成ç"³å ± from s.yimg.com
民眾透過智慧型手機,利用google chrome或safari瀏覽器進入財政部電子申報繳稅服務網,點選手機版即進入申報系統,完成以下5步驟: 1.驗證身分: 提供行動電話認證、戶號+查詢碼與行動身分識別(tw fido) 2.填寫資料: 確認納稅義務人基本資料 報稅, 所得稅, 納稅者權利保護法, 手機報稅, 行動電話認證, 手機, 資安, 駭客, 免稅額, 退稅, 線上申辦, 財政部 手機報稅專區 一、 手機報稅/行動電話認證專區 (連結財政部賦稅署) 二、 手機報稅流程及說明 (連結至財政部電子申報繳稅服務網) 手機報稅簡介(連結至財政部電子申報繳稅服務網站) 二、 懶人包(詳下列圖片連結) (一) 手機報稅 (二) 行動電話認證 : 手機報稅步驟四:繳稅或退稅。選取繳稅或退稅方式,填寫帳戶後上傳。 手機報稅步驟五:申報成功。納稅人會取得檔案編號和申報次數,可自行下載收執聯保存。 手機報稅有哪些限制? 手機報稅 雖方便,但有以下注意事項: 1. 小心連退稅都拿不回 | 蘋果新聞網 | 蘋果日報. 手機報稅(2021新增) 2021報稅 管道再增一個選擇!財政部開放 手機報稅,民眾沒有讀卡機、健保卡或自然人憑證,按照以下步驟仍能快速申報。 2021年,財政部新增手機報稅方法。圖片來源:財政部.

小心連退稅都拿不回 | 蘋果新聞網 | 蘋果日報.

小心連退稅都拿不回 | 蘋果新聞網 | 蘋果日報. 民眾透過智慧型手機,利用google chrome或safari瀏覽器進入財政部電子申報繳稅服務網,點選手機版即進入申報系統,完成以下5步驟: 1.驗證身分: 提供行動電話認證、戶號+查詢碼與行動身分識別(tw fido) 2.填寫資料: 確認納稅義務人基本資料 手機報稅步驟四:繳稅或退稅。選取繳稅或退稅方式,填寫帳戶後上傳。 手機報稅步驟五:申報成功。納稅人會取得檔案編號和申報次數,可自行下載收執聯保存。 手機報稅有哪些限制? 手機報稅 雖方便,但有以下注意事項: 1. 報稅, 所得稅, 納稅者權利保護法, 手機報稅, 行動電話認證, 手機, 資安, 駭客, 免稅額, 退稅, 線上申辦, 財政部 手機報稅(2021新增) 2021報稅 管道再增一個選擇!財政部開放 手機報稅,民眾沒有讀卡機、健保卡或自然人憑證,按照以下步驟仍能快速申報。 2021年,財政部新增手機報稅方法。圖片來源:財政部. 手機報稅簡介(連結至財政部電子申報繳稅服務網站) 二、 懶人包(詳下列圖片連結) (一) 手機報稅 (二) 行動電話認證 : 手機報稅專區 一、 手機報稅/行動電話認證專區 (連結財政部賦稅署) 二、 手機報稅流程及說明 (連結至財政部電子申報繳稅服務網)

手機報稅簡介(連結至財政部電子申報繳稅服務網站) 二、 懶人包(詳下列圖片連結) (一) 手機報稅 (二) 行動電話認證 : 小心連退稅都拿不回 | 蘋果新聞網 | 蘋果日報. 手機報稅專區 一、 手機報稅/行動電話認證專區 (連結財政部賦稅署) 二、 手機報稅流程及說明 (連結至財政部電子申報繳稅服務網) 手機報稅(2021新增) 2021報稅 管道再增一個選擇!財政部開放 手機報稅,民眾沒有讀卡機、健保卡或自然人憑證,按照以下步驟仍能快速申報。 2021年,財政部新增手機報稅方法。圖片來源:財政部. 報稅, 所得稅, 納稅者權利保護法, 手機報稅, 行動電話認證, 手機, 資安, 駭客, 免稅額, 退稅, 線上申辦, 財政部

使ç
使ç"¨æ‰‹æ©Ÿè¡Œå‹•門號完成所得稅報稅懶人包 電腦王阿é" from i0.zi.org.tw
民眾透過智慧型手機,利用google chrome或safari瀏覽器進入財政部電子申報繳稅服務網,點選手機版即進入申報系統,完成以下5步驟: 1.驗證身分: 提供行動電話認證、戶號+查詢碼與行動身分識別(tw fido) 2.填寫資料: 確認納稅義務人基本資料 手機報稅簡介(連結至財政部電子申報繳稅服務網站) 二、 懶人包(詳下列圖片連結) (一) 手機報稅 (二) 行動電話認證 : 小心連退稅都拿不回 | 蘋果新聞網 | 蘋果日報. 報稅, 所得稅, 納稅者權利保護法, 手機報稅, 行動電話認證, 手機, 資安, 駭客, 免稅額, 退稅, 線上申辦, 財政部 手機報稅步驟四:繳稅或退稅。選取繳稅或退稅方式,填寫帳戶後上傳。 手機報稅步驟五:申報成功。納稅人會取得檔案編號和申報次數,可自行下載收執聯保存。 手機報稅有哪些限制? 手機報稅 雖方便,但有以下注意事項: 1. 手機報稅專區 一、 手機報稅/行動電話認證專區 (連結財政部賦稅署) 二、 手機報稅流程及說明 (連結至財政部電子申報繳稅服務網) 手機報稅(2021新增) 2021報稅 管道再增一個選擇!財政部開放 手機報稅,民眾沒有讀卡機、健保卡或自然人憑證,按照以下步驟仍能快速申報。 2021年,財政部新增手機報稅方法。圖片來源:財政部.

手機報稅步驟四:繳稅或退稅。選取繳稅或退稅方式,填寫帳戶後上傳。 手機報稅步驟五:申報成功。納稅人會取得檔案編號和申報次數,可自行下載收執聯保存。 手機報稅有哪些限制? 手機報稅 雖方便,但有以下注意事項: 1.

民眾透過智慧型手機,利用google chrome或safari瀏覽器進入財政部電子申報繳稅服務網,點選手機版即進入申報系統,完成以下5步驟: 1.驗證身分: 提供行動電話認證、戶號+查詢碼與行動身分識別(tw fido) 2.填寫資料: 確認納稅義務人基本資料 手機報稅(2021新增) 2021報稅 管道再增一個選擇!財政部開放 手機報稅,民眾沒有讀卡機、健保卡或自然人憑證,按照以下步驟仍能快速申報。 2021年,財政部新增手機報稅方法。圖片來源:財政部. 手機報稅步驟四:繳稅或退稅。選取繳稅或退稅方式,填寫帳戶後上傳。 手機報稅步驟五:申報成功。納稅人會取得檔案編號和申報次數,可自行下載收執聯保存。 手機報稅有哪些限制? 手機報稅 雖方便,但有以下注意事項: 1. 手機報稅專區 一、 手機報稅/行動電話認證專區 (連結財政部賦稅署) 二、 手機報稅流程及說明 (連結至財政部電子申報繳稅服務網) 報稅, 所得稅, 納稅者權利保護法, 手機報稅, 行動電話認證, 手機, 資安, 駭客, 免稅額, 退稅, 線上申辦, 財政部 手機報稅簡介(連結至財政部電子申報繳稅服務網站) 二、 懶人包(詳下列圖片連結) (一) 手機報稅 (二) 行動電話認證 : 小心連退稅都拿不回 | 蘋果新聞網 | 蘋果日報.

手機報稅步驟四:繳稅或退稅。選取繳稅或退稅方式,填寫帳戶後上傳。 手機報稅步驟五:申報成功。納稅人會取得檔案編號和申報次數,可自行下載收執聯保存。 手機報稅有哪些限制? 手機報稅 雖方便,但有以下注意事項: 1. 報稅, 所得稅, 納稅者權利保護法, 手機報稅, 行動電話認證, 手機, 資安, 駭客, 免稅額, 退稅, 線上申辦, 財政部 手機報稅(2021新增) 2021報稅 管道再增一個選擇!財政部開放 手機報稅,民眾沒有讀卡機、健保卡或自然人憑證,按照以下步驟仍能快速申報。 2021年,財政部新增手機報稅方法。圖片來源:財政部. 民眾透過智慧型手機,利用google chrome或safari瀏覽器進入財政部電子申報繳稅服務網,點選手機版即進入申報系統,完成以下5步驟: 1.驗證身分: 提供行動電話認證、戶號+查詢碼與行動身分識別(tw fido) 2.填寫資料: 確認納稅義務人基本資料 手機報稅簡介(連結至財政部電子申報繳稅服務網站) 二、 懶人包(詳下列圖片連結) (一) 手機報稅 (二) 行動電話認證 :

綜合所得稅電子結算ç
綜合所得稅電子結算ç"³å ±ç¹³ç¨… 開始報稅 財æ"¿éƒ¨é›»å­ç"³å ±ç¹³ç¨…服務網 from tax.nat.gov.tw
報稅, 所得稅, 納稅者權利保護法, 手機報稅, 行動電話認證, 手機, 資安, 駭客, 免稅額, 退稅, 線上申辦, 財政部 小心連退稅都拿不回 | 蘋果新聞網 | 蘋果日報. 手機報稅步驟四:繳稅或退稅。選取繳稅或退稅方式,填寫帳戶後上傳。 手機報稅步驟五:申報成功。納稅人會取得檔案編號和申報次數,可自行下載收執聯保存。 手機報稅有哪些限制? 手機報稅 雖方便,但有以下注意事項: 1. 手機報稅(2021新增) 2021報稅 管道再增一個選擇!財政部開放 手機報稅,民眾沒有讀卡機、健保卡或自然人憑證,按照以下步驟仍能快速申報。 2021年,財政部新增手機報稅方法。圖片來源:財政部. 民眾透過智慧型手機,利用google chrome或safari瀏覽器進入財政部電子申報繳稅服務網,點選手機版即進入申報系統,完成以下5步驟: 1.驗證身分: 提供行動電話認證、戶號+查詢碼與行動身分識別(tw fido) 2.填寫資料: 確認納稅義務人基本資料 手機報稅專區 一、 手機報稅/行動電話認證專區 (連結財政部賦稅署) 二、 手機報稅流程及說明 (連結至財政部電子申報繳稅服務網) 手機報稅簡介(連結至財政部電子申報繳稅服務網站) 二、 懶人包(詳下列圖片連結) (一) 手機報稅 (二) 行動電話認證 :

報稅, 所得稅, 納稅者權利保護法, 手機報稅, 行動電話認證, 手機, 資安, 駭客, 免稅額, 退稅, 線上申辦, 財政部

手機報稅(2021新增) 2021報稅 管道再增一個選擇!財政部開放 手機報稅,民眾沒有讀卡機、健保卡或自然人憑證,按照以下步驟仍能快速申報。 2021年,財政部新增手機報稅方法。圖片來源:財政部. 報稅, 所得稅, 納稅者權利保護法, 手機報稅, 行動電話認證, 手機, 資安, 駭客, 免稅額, 退稅, 線上申辦, 財政部 小心連退稅都拿不回 | 蘋果新聞網 | 蘋果日報. 手機報稅簡介(連結至財政部電子申報繳稅服務網站) 二、 懶人包(詳下列圖片連結) (一) 手機報稅 (二) 行動電話認證 : 手機報稅專區 一、 手機報稅/行動電話認證專區 (連結財政部賦稅署) 二、 手機報稅流程及說明 (連結至財政部電子申報繳稅服務網) 民眾透過智慧型手機,利用google chrome或safari瀏覽器進入財政部電子申報繳稅服務網,點選手機版即進入申報系統,完成以下5步驟: 1.驗證身分: 提供行動電話認證、戶號+查詢碼與行動身分識別(tw fido) 2.填寫資料: 確認納稅義務人基本資料 手機報稅步驟四:繳稅或退稅。選取繳稅或退稅方式,填寫帳戶後上傳。 手機報稅步驟五:申報成功。納稅人會取得檔案編號和申報次數,可自行下載收執聯保存。 手機報稅有哪些限制? 手機報稅 雖方便,但有以下注意事項: 1.

手機報稅(2021新增) 2021報稅 管道再增一個選擇!財政部開放 手機報稅,民眾沒有讀卡機、健保卡或自然人憑證,按照以下步驟仍能快速申報。 2021年,財政部新增手機報稅方法。圖片來源:財政部 退稅. 民眾透過智慧型手機,利用google chrome或safari瀏覽器進入財政部電子申報繳稅服務網,點選手機版即進入申報系統,完成以下5步驟: 1.驗證身分: 提供行動電話認證、戶號+查詢碼與行動身分識別(tw fido) 2.填寫資料: 確認納稅義務人基本資料